(성남뉴스) 대구광역시는 과학기술정보통신부가 추진하는 ‘양자클러스터 기획연구 공동연구기관’ 공모에 최종 선정돼 기획연구에 참여한다. ‘양자클러스터 기획연구’는 미래 산업의 게임 체인저로 주목받는 양자컴퓨팅, 양자통신, 양자센싱 등 양자기술 분야의 산업 생태계를 구축하고, 국가 차원의 양자클러스터 조성 전략을 마련하기 위해 추진되는 핵심 사업이다. 대구시는 한국지능정보사회진흥원(NIA)이 주관하는 이번 연구에 대구경북과학기술원(DGIST), 대구디지털혁신진흥원(DIP)과 함께 공동연구기관으로 참여한다. 시는 지역 산업과 연구 인프라를 기반으로 ▲양자기술 산업 육성 전략 수립 ▲클러스터 입지 여건 분석 ▲산·학·연 협력 모델 발굴 등을 수행할 예정이다. 특히 대구시는 지역 특화산업에 양자기술을 접목해 미래산업 경쟁력을 강화하고 성공적인 양자 전환(QX, Quantum Transformation)을 추진할 계획이다. 또한 대학 및 연구기관, 기업들과 협력해 양자기술 연구개발(R·D) 확대와 전문 인력 양성을 위한 전략 수립에 힘쓸 계획이다. 이번 연구 결과는 향후 정부의 양자클
(성남뉴스) 대구광역시는 중소벤처기업부, 동반성장위원회와 함께 3월 17일부터 18일까지 이틀간 엑스코 서관(3층)에서 ‘2026 원스톱기업지원박람회’를 개최한다. 원스톱기업지원박람회는 중소기업의 성장과 도약을 지원하기 위해 판로개척, 수출, 채용, 자금조달 등 경영활동 전반에서 겪는 애로사항을 한자리에서 해결할 수 있도록 마련된 국내 유일의 종합 비즈니스 지원행사다. 특히 올해는 지역 중소기업의 성장을 지원하는 ‘동반성장페어’와 함께 열리며, 약 700개에 달하는 기업과 기관이 참여하는 대한민국 대표 기업지원 박람회로 자리매김할 것으로 기대된다. 이번 박람회의 핵심 프로그램은 ‘대·중소기업 구매상담회’다. 삼성, SK, LG, 현대 등 주요 대기업을 포함한 110개사가 수요처로 참여해 지역 중소기업의 실질적인 판로 확보를 지원한다. 또한 ‘구매방침 설명회’를 통해 대기업 거래 등록 및 입점 절차를 안내하는 등 상생협력의 기회를 넓힐 예정이다. 글로벌 시장 진출을 위한 ‘수출상담회’에는 미국·일본 등 6개국 35개사의 해외 바이어와 국내 전문 무역상사 27개사가 참여한다. 자동차부품 등 지역 주
(성남뉴스) 민주평화통일자문회의 대구달성군협의회(회장 김무용)는 11일 달성군청 8층 상황실에서 최재훈 달성군수와 자문위원 등 40여 명이 참석한 가운데 ‘2026년 1분기 정기회의’를 개최했다. ‘한반도 평화공존을 위한 대내외 정책 방향’ 주제로 진행된 이번 정기회의는 변화하는 국제 정세 속에서 남북관계의 돌파구를 마련하고, 실질적인 평화 정책을 모색하기 위해 마련됐다. 이날 회의는 △개회식 △2025년 4차 통일의견수렴 결과 보고 △1분기 주제설명 및 자문위원 의견수렴 △2026년 달성군협의회 주요 사업계획 논의 △공지사항 안내 순으로 진행됐다. 특히 자문위원들은 한반도 및 동북아 정세 변화에 주목하며, 남북관계의 전향적 전환과 평화통일 기반 조성을 위한 정부의 정책 추진 방향에 대해 심도 있는 의견을 교환했다. 위원들은 지역사회 내에서 평화 공감대를 확산시킬 수 있는 실천적인 접근이 필요하다는 데 뜻을 모았다. 김무용 협의회장은 “국제정세가 어려운 지금, 평화공존을 위한 새로운 전기를 마련해야 하는 중요한 시점”이라며, “달성군협의회가 중심이 되어 지역 사회의 통일 에너지를 결집하고 정책 제안
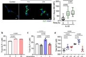
(성남뉴스) K-MEDI hub(케이메디허브·대구경북첨단의료산업진흥재단, 이사장 박구선) 전임상센터의 비만, 당뇨조절 논문이 네이처 저널 '네이처 커뮤니케이션(Nature Communications, IF=15.7)'에 게재됐다. 전임상센터 이보라 연구원은 비만과 당뇨 치료의 핵심표적으로 주목받는 ‘GLP-1(글루카곤 유사 펩타이드-1)’을 신체에서 보다 활발하게 생성할 수 있는 상위조절 신호를 규명했다. 연구를 통해 이보라 연구원은 국내 생명과학 연구 성과 플랫폼 생물학연구정보센터(BRIC)의 '한빛사(한국을 빛내는 사람들)'에 선정되기도 했다. 강원대학교 약학대학 고현정 교수, 원주세브란스기독병원 내분비내과학교실 정춘희 교수가 공동 주저자로 참여한 이번 연구는 장내 미생물 대사산물(부티르산)이 장 점막 면역 사이토카인 ‘IL-22’ 발현을 유도하고, IL-22가 활성을 통해 GLP-1 유전자 발현을 직접 증가시킴을 밝혔다. 연구는 면역물질을 이용한 대사질환 치료라는 새로운 가능성을 제시한 점에서 의의가 있다. 특히 IL-22 투여로 혈당이 개선되더라도 GLP-1 수용체(GLP-1R)를 차단하면 효과가 사라지
(성남뉴스) 대구콘서트하우스(관장 박창근)가 선보이는 ‘2026 DCH 앙상블 페스티벌’의 대미를 장식할 하이라이트 무대가 찾아온다. 세계적인 현악사중주단 ‘노부스 콰르텟(Novus Quartet)’의 공연이 오는 3월 25일 오후 7시 30분 대구콘서트하우스 그랜드홀에서 열린다. 이번 무대에 오르는 노부스 콰르텟은 바이올리니스트 김재영·김영욱, 비올리스트 김규현, 첼리스트 이원해 등 국내 최정상급 연주자들로 구성된 팀이다. 2007년 한국예술종합학교 출신의 젊은 연주자들이 실내악에 대한 사명감으로 결성한 이후, 오사카·리옹 국제 실내악 콩쿠르 입상에 이어 2012년 세계 최고 권위의 뮌헨 ARD 콩쿠르 2위, 2014년 제11회 모차르트 국제 콩쿠르 우승을 거머쥐며 전 세계를 놀라게 했다. 특히 이들이 세운 기록은 ‘한국인 최초’라는 수식어와 함께 대한민국 실내악 역사를 새로 썼다는 평가를 받는다. 결성 19년 차를 맞는 이들은 특유의 견고한 결속력과 변화무쌍한 해석으로 클래식 팬들 사이에서 ‘대한민국을 대표하는 콰르텟’으로 통한다. 이번 공연은 관객들에게 강렬한 음악적 카타르시스를 선사할 정교한 프로그램으로
(성남뉴스) 대구시립교향악단의 올해 첫 체임버 시리즈 무대가 오는 3월 25일 오후 7시 30분, 대구콘서트하우스 챔버홀에서 전석 무료로 개최된다. 이번 공연에서는 생상스, 풀랑크, 프랑세까지 프랑스 작곡가들의 실내악 작품을 통해 목관과 피아노가 선보이는 다채로운 색채와 섬세한 음향을 가까이에서 느낄 수 있다. 출연진은 셴유칭(플루트), 최규연(오보에), 이성규(클라리넷), 윤주훈(바순)과 객원 피아니스트 정승원이다. 2025년 새롭게 합류한 대구시향 목관 단원들이 중심이 되어 젊고 신선한 에너지와 유려한 호흡으로 프랑스 음악의 생동감을 한층 더한다. 첫 곡으로는 생상스의 “타란텔라”가 무대에 오른다. 셴유칭의 플루트와 이성규의 클라리넷이 이탈리아 남부 민속 춤곡의 밝은 선율로 관객을 이끌고, 정승원의 피아노가 리듬과 화음을 풍부하게 채워 곡의 활기를 돋운다. 약 7분 남짓의 짧은 작품이지만, 생상스의 빠른 박자와 화사한 음향이 목관 앙상블의 매력을 선명하게 보여준다. 이어지는 풀랑크의 “오보에, 바순, 피아노를 위한 3중주”에서는 최규연과 윤주훈이 오보에와 바순으로 대화하듯 선율을 주고받고, 정승원의 피아노가
(성남뉴스) 대구문화예술진흥원(원장직무대행 황보란) 문화예술본부(본부장 방성택)는 ‘2026 수창청춘맨숀 공공 레지던시’ 시작을 알리는 레지던시 소개전을 오는 3월 17일부터 4월 30일까지 수창청춘맨숀에서 개최한다. 이번 소개전은 올해 공공 레지던시에 참여하는 청년예술단체 4팀의 창작 방향과 시민참여 프로젝트 구상을 시민에게 처음 공개하는 프리뷰 전시로, 향후 진행될 공공예술 프로그램의 흐름을 미리 살펴볼 수 있도록 기획됐다. 전시에서는 2026년 수창청춘맨숀 공공 레지던시를 만들어가는 극단 에테르의 꿈, 호루라기, 든바다예, 길범이 준비 중인 프로젝트의 콘셉트와 작업 구상, 프로그램 계획 등을 소개한다. 각 단체는 공연·시각예술·국악 등 다양한 장르를 기반으로 시민이 직접 참여하는 공공예술 프로젝트를 선보일 예정이다. ‘극단 에테르의 꿈’은 지역을 기반으로 활동해 온 청년 극단으로 자신들의 작품세계를 소개하는 전시와 함께 연극 공연을 선보이고, 사진 체험존을 통해 관람객이 작품의 분위기를 체험할 수 있도록 한다. ‘든바다예’는 수창동 일대를 ‘위로하는 바다정원’으로 재해석해 시민 참
(성남뉴스) 대구문화예술진흥원 박물관운영본부(본부장 신형석) 소속 대구근대역사관은 현재 진행 중인 ‘근대 대구 電氣 이야기 –대구전기부터 대흥전기까지-’ 테마전시와 연계한 어린이 체험학습 ‘대구에 전기가 들어온 날은 언제였을까? -개운죽 전구 화분 만들기-’를 오는 3월 21일과 22일 2회 운영한다. ‘대구 근대 여행의 시작’ 대구근대역사관은 해마다 독립운동사를 비롯하여 근대 문물과 도시 변화 등을 다루는 크고 작은 기획전시를 수시로 개최하여, 대구지역사를 체계적으로 조명하고 시민들에게 새로운 볼거리를 제공하고 있다. 현재 1층 ‘대구 근대여행 길잡이방’에서는 근대 대구의 전시 도입과 도시 변화를 소개하는 테마전시 '근대 대구 電氣 이야기 –대구전기부터 대흥전기까지-'(‘25.11.25.~’26.3.29.)가 진행되고 있으며, 지금까지 1만 7천여 명이 관람했다. 이번 대구근대역사관 어린이 체험학습은 테마전시 연계 프로그램으로 준비했다. 1913년 1월 대구에 전기가 보급됐던 당시 모습과 이후 대구 사회의 변화에 대해 전시를 관람하며 이해하고, 개운죽 전구 화분을 만들며 빛과 전기에 대해 생각해 보는 시간으로
(성남뉴스) 대구공공시설관리공단(이사장 문기봉) 범어지하도상가는 지난 3월 10일, 전 직원을 대상으로 응급상황 대응 능력 향상을 위한 ‘심폐소생술 교육 및 자체 소방훈련’을 실시한다. 이번 훈련은 유동인구가 많은 지하도상가의 특성을 고려해 응급환자 발생시 골든타임을 확보하고 화재 등 재난 상황에서 시민의 생명과 재산을 보호하기 위해 마련됐다. 훈련 내용으로는 △자동심장 충격기(AED)사용법 및 하임리히법 교육 △화재 발생시 소화기 및 옥내소화전 사용법, △비상 대피 유도 훈련 등으로 구성되어 실전 대응력을 높이는 데 주력했다. 문기봉 대구공공시설관리공단 이사장은 “지속적인 반복 훈련을 통해 전 직원이 언제 어디서 발생할지 모르는 위기 상황에 당황하지 않고 대처할 수 있도록 하겠다”며 “시민들이 안심하고 이용할 수 있는 안전한 범어지하도상가 환경 조성에 최선을 다하겠다”고 말했다.
(성남뉴스) 대구공공시설관리공단(이사장 문기봉) 시내버스유개승강장은 지난 3월 10일(화), 시내버스유개승강장 사무실에서 지역 4개 시니어클럽과 업무협약을 체결했다. 공단과 시니어클럽(중구, 달서구, 서구, 북구)은 업무협약을 시작으로 12월까지 지역 내 어르신 300여 명이 참여하는 시내버스승강장 도우미 사업을 진행한다. 협약에 따라 양 기관은 시내버스승강장 주변 환경정비 및 시설 관리활동을 공동으로 추진하게 됐다. 공단은 이번 사업을 통해 지역 어르신들의 안정적인 사회참여 기회를 제공함과 동시에 시민들에게 보다 쾌적한 대중교통 이용 환경을 제공할 것으로 기대하고 있다. 문기봉 대구공공시설관리공단 이사장은 “어르신들이 활동하시면서 발생될 수 있는 안전사고 예방이 매우 중요한 문제”라며 “시내버스승강장에서 겪을 수 있는 위험을 줄이고 안전을 확보하기 위한 여러 가지 방법을 고려해서 어르신들이 지역사회에 기여하며 보람을 느낄 수 있는 기회가 되기를 바란다”고 말했다.
(성남뉴스) 대구광역시농업기술센터는 본격적인 영농철을 맞아 농작물 파종과 아주심기(정식)에 앞서 ‘토양검정’을 받고 검정 결과에 따라 농경지 비료 사용계획을 세울 것을 당부했다. 토양검정은 작물 생육에 필요한 비료 사용량을 계산하기 위해 토양 속 양분 함량을 분석하는 과정이다. 토양 상태를 확인하지 않은 채 관행적으로 비료를 사용할 경우 생산성 저하와 토양 환경 악화로 이어질 수 있어 영농 전 토양검정의 중요성이 커지고 있다. 토양검정 후에는 작물별로 적정 비료 사용량을 안내하는 작물별 비료사용 처방서가 제공된다. 이를 활용해 적정량의 농자재를 투입하면 토양 양분집적 예방, 온실가스 발생 저감, 농가 경영비 절감에 도움이 된다. 또한 비료사용 처방서에 제시된 작물별 비료 사용량을 재배 준비 단계부터 준수하면 공익직불제 이행점검에서 ‘적합’ 판정을 받을 수 있다. 반대로 ‘부적합’ 판정을 받을 경우 준수사항별로 기본직불금 총액의 10%가 감액될 수 있다. 토양검정 희망 농업인은 농경지에서 흙을 채취해 대구시농업기술센터에 분석을 의뢰하면 약 2주 후에 결과를 받을 수 있다. 김수진 대구광역
(성남뉴스) 대구광역시농업기술센터는 3월 10일 농업기술센터에서 ‘2026년 대구농업인대학 양봉과’ 입학식을 열고 본격적인 교육과정을 시작했다. 이날 입학식에는 대구 농업인 및 귀농 희망자 등 신입생 30명이 참석했다. 달성군과 군위군 농업인도 함께 참여해 지역 양봉산업 발전을 위한 교육에 동참했다. 교육생들은 앞으로 8월 25일까지 총 15회, 70시간 과정으로 양봉 전문기술 이론과 실습 교육을 받는다. 대구농업인대학 양봉과는 변화하는 농업환경에 대응할 전문 양봉 인력을 양성하기 위해 운영된다. 체계적인 영농기술 교육을 통해 지역 양봉 산업 경쟁력을 높이고 농가 소득 향상에 기여하는 것이 목표다. 교육은 매주 화요일 농업기술센터에서 진행된다. 교육 과정에는 꿀벌 생태와 사양관리, 병해충 예방, 양봉산물 생산과 활용, 온라인 판매 전략 등 양봉 현장에서 활용할 수 있는 실무 중심 교육이 포함된다. 입학식 이후에는 국립농업과학원 한상미 양봉과장을 초청해 ‘국내 양봉산업 현황 및 미래’를 주제로 첫 강의가 진행됐다. 한 과장은 국내 양봉산업의 구조와 최근 꿀벌 개체 수 감소 등 산업이 직면한 과제를 설
(성남뉴스) 대구광역시는 생활 속 탄소중립 실천과 녹색환경 조성을 위해 총 12종 2,250그루의 나무를 시민들에게 무료로 나눠주는 ‘2026년 나무 나눠주기 행사’를 개최한다. 행사는 3월 13일(금) 오전 10시, 대구수목원 제1주차장(운동장)에서 열린다. 이번 행사는 봄철 식재 시기를 맞아 시민들이 일상 속에서 나무를 손쉽게 심고 가꿀 수 있도록 이번 행사를 마련했다. 이번 행사는 대구수목원과 지역 8개 구·군이 함께 추진한다. 대구수목원은 1996년부터 ‘푸른 대구 가꾸기 사업’을 통해 자체 생산한 묘목을 시민들에게 나눠 왔다. 올해도 8개 구·군(군위군 제외)과 함께 다양한 수종을 준비해 시민들이 나무를 직접 심고 가꾸는 경험을 제공한다. 이를 통해 녹지의 소중함을 알리고 일상 속 환경보호 실천 문화를 확산한다는 계획이다. 올해는 남천, 다정큼나무, 라일락, 로즈마리, 매실나무, 미스김라일락, 백량금, 산수유, 산호수, 아로니아, 차나무, 치자나무 등 총 12종 2,250그루의 수목을 준비했다. 현장에 방문한 시민은 1인당 최대 3그루까지 무료로 분양받을 수 있으며, 수목은 선착순으로 소진
(성남뉴스) 대구광역시 창의도시재생지원센터는 3월 9일 대구정책연구원에서 ‘2026 대구 도시재생 기자단’ 발대식을 열고, 본격적인 활동에 들어갔다. 2015년 시작된 ‘대구 도시재생 기자단’은 시민의 시각에서 대구의 변화상을 생동감 있게 전달하며 도시재생의 가치를 알리는 중요한 역할을 해왔다. 올해 기자단 모집(1.26.~2.9.)에는 도시재생에 깊은 관심과 열정을 가진 대학(원)생 및 주민 총 56명이 지원했으며, 서류심사를 거쳐 최종 기획취재팀 6명, 영상취재팀 4명 총 10명이 선발됐다. 선발된 기자단은 3월부터 12월까지 약 10개월 동안 활동하게 된다. 도시재생 사업 현장을 직접 방문해 취재하고, 현장 전문가 인터뷰와주요 행사 참여를 통해 현장의 다양한 이야기를 발굴할 예정이다. 제작된 콘텐츠는 ▲센터 웹진 ▲인스타그램 ▲페이스북 ▲유튜브 등 다양한 SNS 채널에 게시해 시민들과 소통할 계획이다. 기자단으로 위촉된 이용준 경북대학교 대학원생은 “과거 도시재생 활동에 참여하며 일반인들의 인지도가 낮다는 점을 체감한 바 있다”며 “그간의 경험을 바탕으로 깊이 있는 기사를 통해 대
(성남뉴스) 대구광역시는 소통과 배려가 있는 행복한 주거공동체 문화를 조성하기 위해 ‘2026년 공동주택 공동체 활성화 사업’을 추진하고 참여 단지를 공개 모집한다. 이 사업은 공동주택 입주민이 직접 기획하고 참여하는 다양한 프로그램을 지원해 이웃과 더불어 사는 따뜻한 공동체 문화를 확산하고자 매년 추진하는 공모사업이다. 대구시 관내 의무관리대상 공동주택을 대상으로 하며, ▲친환경 실천·체험 ▲소통·주민화합 ▲취미·창업 ▲교육·보육 ▲건강·운동 ▲이웃돕기·사회봉사 등 공동체 활동을 지원한다. 대구시는 올해 약 10개 단지를 선정해 공동주택별 최대 450만 원의 사업비를 지원할 예정이다. 특히 특정 단지의 반복 참여를 방지하고 신규 참여를 독려하기 위해 최대 참여 횟수를 3회로 제한하고, 참여 횟수에 따라 자부담률을 20~40%까지 차등 적용해 보다 많은 공동주택이 참여할 수 있도록 했다. 지난해에는 총 37개 신청 사업 가운데 공익성과 주민 참여도가 높은 11개 사업을 선정해 지원했으며, 입주민들의 높은 만족도를 이끌어 냈다. 특히 최우수 단지로 선정된 ‘서대구영무예다음’은 금연 캠페인